Encyclopedia

common
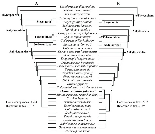
Shamosaurus
Shamosaurus scutatus
Era: CretaceousDiet: HerbivorousPeriod: Early Cretaceous
Shamosaurus is an extinct genus of herbivorous basal ankylosaurid ankylosaur from Early Cretaceous (Aptian to Albian stage) deposits of Höövör, Mongolia